背景
随着时代的步伐不断前进,南京这座古都正经历着历史与现代交融的崭新篇章,本周,南京人事任免公示成为众人关注的焦点,一系列人事调整不仅关乎南京的发展大局,更折射出这座城市的勃勃生机与活力。
重要事件
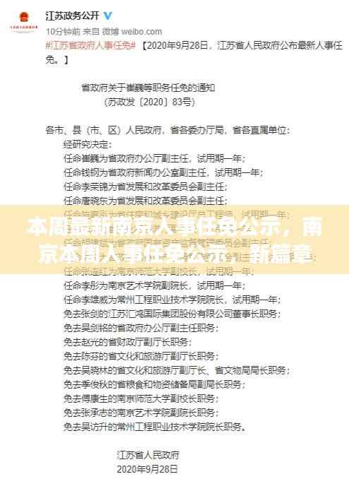
1、公示概览
本周,南京市公示了新一轮的人事任免名单,这些调整涉及多个领域和部门,包括政府行政部门、教育机构、企事业单位等,新任命的领导人员均经过严格的选拔程序,具备丰富的专业知识和实践经验。
2、关键人物亮相
在此次人事任免中,有几位关键人物的任命格外引人注目,他们中有的长期担任要职,经验丰富;有的年轻有为,充满朝气,这些新任领导将在各自的岗位上发挥重要作用,推动南京各项事业的蓬勃发展。
3、背景与原因
这些人事任免并非偶然,而是基于多方面的考虑,随着南京市的快速发展,对领导班子的要求也越来越高,此次人事调整旨在优化领导班子结构,提高行政效率,更好地服务人民群众,这也是南京市委贯彻落实中央和省委决策部署,推进全面深化改革的重要举措。
影响
1、促进城市发展
新一轮的人事任免将带来全新的领导力量,为南京的发展注入新的活力,这些领导人员将根据实际情况,制定更加科学、合理的发展策略,推动南京市在经济、文化、社会等各个领域取得更大的成就。
2、提升政府效能
人事任免有助于优化政府部门的领导班子结构,提高行政效率,新任领导人员将秉持为人民服务的宗旨,努力提升政府服务水平,增强政府的公信力和凝聚力,这将有助于构建亲民、务实、高效的政府形象。
地位评价
1、在特定领域中的地位
南京,作为江苏省的省会城市,在中国乃至全球都具有重要地位,此次人事任免公示在南京乃至全省范围内产生了广泛影响,新任领导人员的到来将为南京的各个领域带来新的发展机遇,推动南京在全省乃至全国的地位进一步提升。
2、在时代中的地位
在当前时代背景下,南京的人事任免具有深远的意义,这些调整顺应了时代发展的潮流,体现了南京市委贯彻落实中央和省委决策部署的决心,新篇章的开启,意味着南京将在新的领导团队的带领下,迈向更加辉煌的未来。
南京本周的人事任免公示,是历史与现代的交融,是机遇与挑战的并存,新上任的领导人员将携手全市人民,共同书写南京发展的新篇章,我们有理由相信,在全新的领导团队的带领下,南京将迎来更加美好的明天,让我们共同期待这场人事变革带来的新气象、新作为,为南京的繁荣发展而努力奋斗!
后续发展
随着新任领导人员逐步到位,南京市将迎来全新的发展阶段,我们将关注这些领导人员在各自岗位上的表现,期待他们为南京的发展贡献智慧和力量,我们也希望南京市委继续贯彻落实中央和省委的决策部署,推进全面深化改革,为全市人民谋求更多的福祉。
南京本周的人事任免公示标志着新的开始,展现了南京市委推动城市发展的决心和魄力,让我们共同期待在南京全新领导团队的带领下,南京将迈向更加辉煌的未来。
转载请注明来自宁波市奉化艾尔达铝业有限公司,本文标题:《南京人事任免公示更新,新篇章正式开启》












蜀ICP备2022005971号-1
还没有评论,来说两句吧...